新闻中心

-
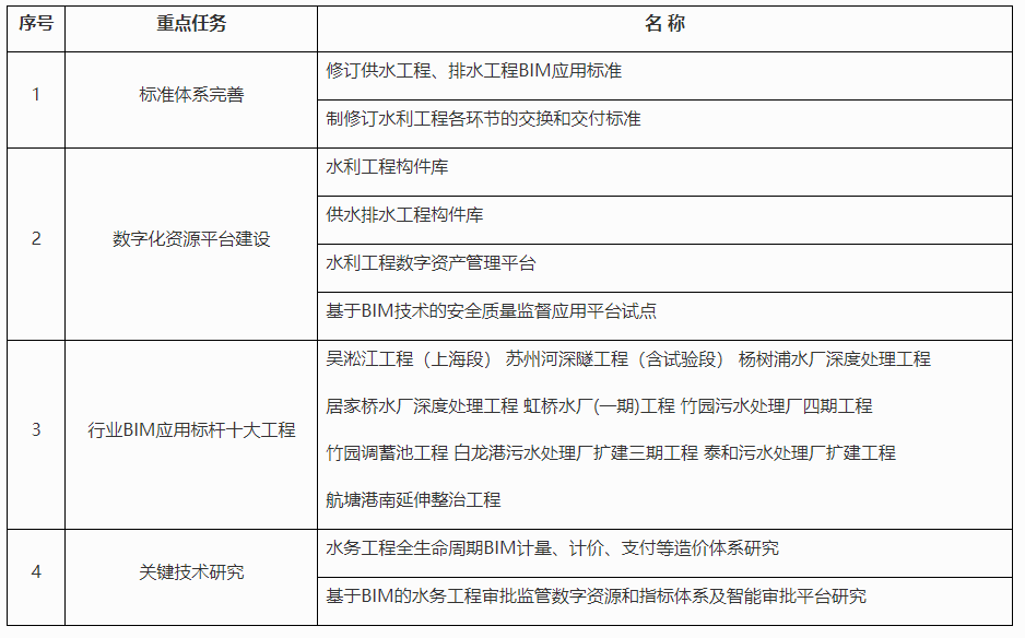
2021.08.19,沪水务〔2021〕419号局属相关单位、局机关相关部门: 《上海市水务局推进建筑信息模型技术(BIM)水务应用第二轮三年行...查看更多 >

-
2021.08.18,一、工程概况 大连湾海底隧道和光明路延伸工程为国内首个大型跨海沉管隧道PPP项目,工程全长约12 1公里,总投资约...查看更多 >

-
2021.08.11,关于发布《河北省建筑信息模型(BIM)技术应用服务计价参考依据》的通知冀建协字〔2021〕90号各相关单位: 根据河北省住...查看更多 >

-
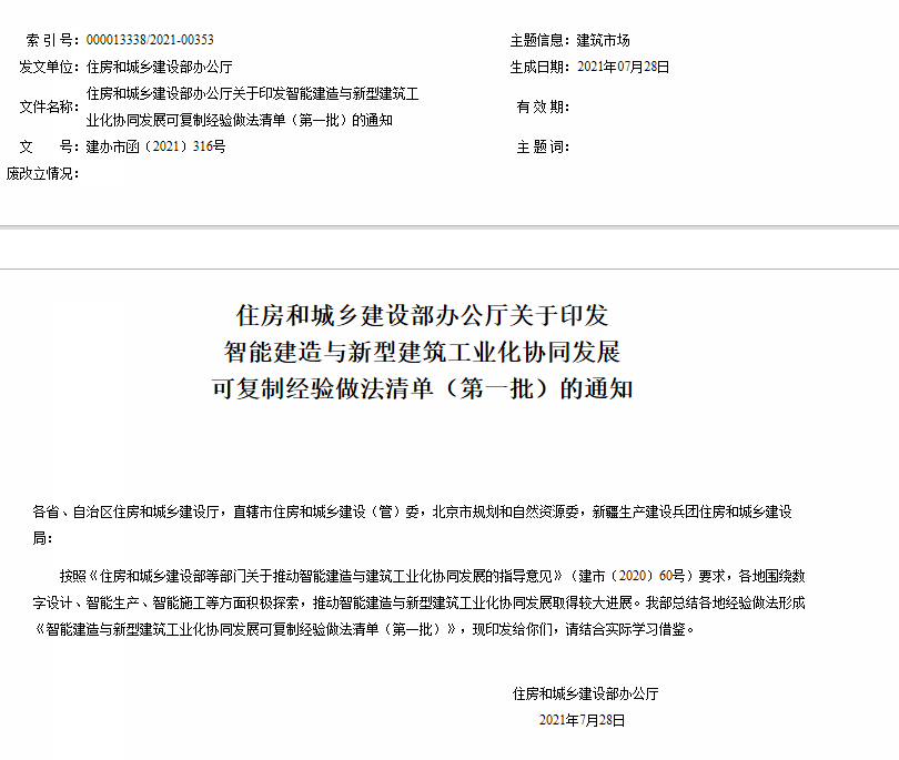
2021.08.10,最近,住房和城乡建设部办公厅关于印发智能建造与新型建筑工业化协同发展可复制经验做法清单(第一批)的通知,详细讲述了BI...查看更多 >

-
2021.08.06,2021年年中,家居行业发生两件大事,一件是尚品宅配以募资不超过5 34亿元的方式引入京东作为战略投资者,双方将加快推...查看更多 >









